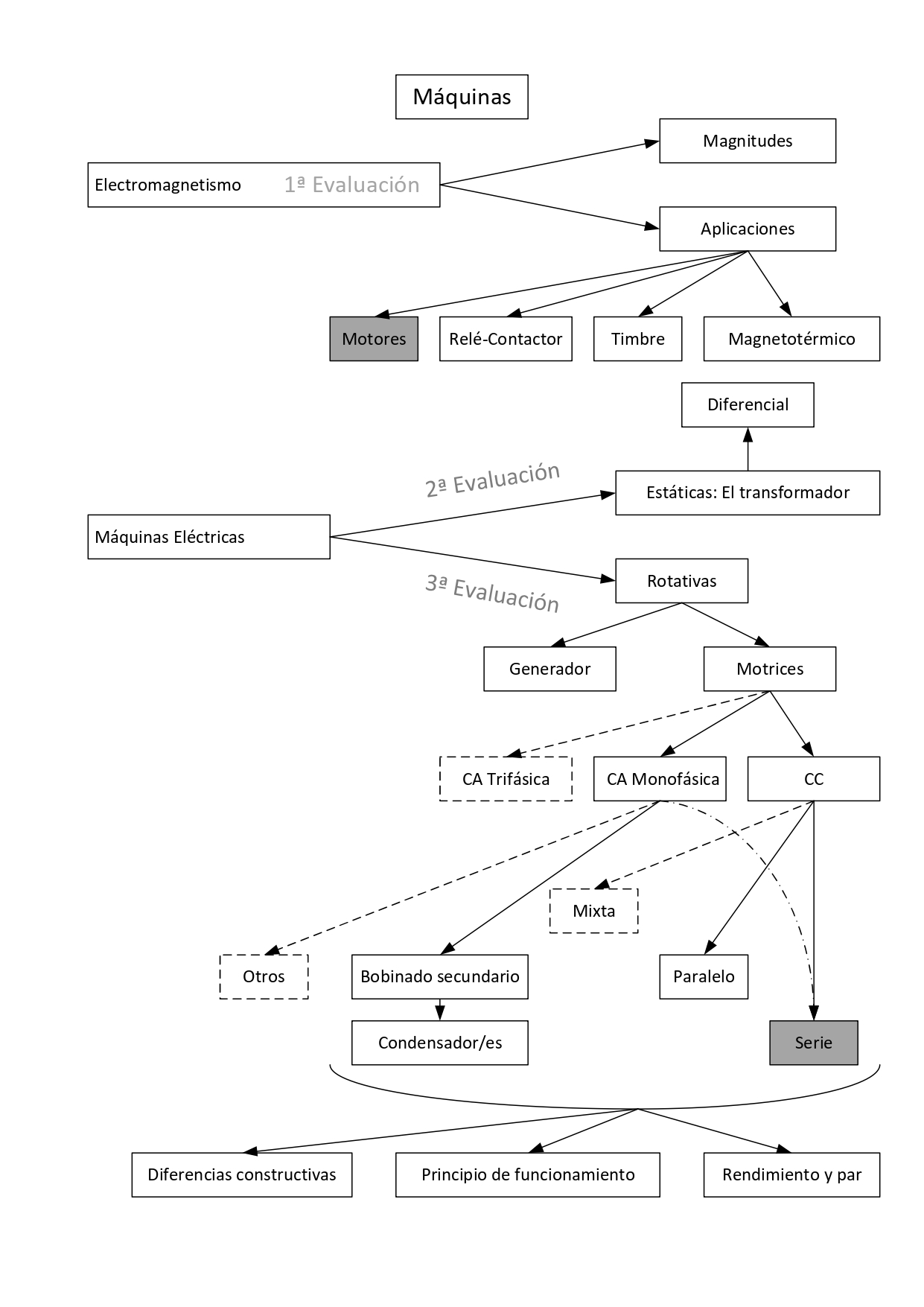
ELNIA 3ª: Motores y generadores C.C./C.A. Esquema
Preguntas examen 3ª Evaluación: 8 de Mayo
Teoría: (5/10)
.- Diferencias constructivas motor universal y monofásico de inducción.(2/5)
.- Principio de funcionamiento del motor.(1/5)
.- Principio de funcionamiento monofásico con bobinado auxiliar y condensador. Función del condensador en motor monofásico. (1/5)
.- Inversión de giro motores monofásicos. (1/5)
Problemas:(5/10)
.- Problema tipo I: Motor monofásico. Calcular el par y el rendimiento. 28/03/2023
.- Problema tipo II: Motor de corriente continua paralelo. Calcular las intensidades.
.- Problema tipo III: Motor de corriente continua serie. Calcular E´y Ra.
3.-Evaluación:
E.3.1.- Trabajos y/o actividades realizadas en clase (35% Nota evaluación):
Actividad 1.- Explicación del principio (electromagnético) de funcionamiento de un motor eléctrico. Fuerza de Lorentz y Ley de Laplace. Motor sencillo 13/03/2025
Actividad 2.- Comparar las partes constructivas del motor monofásico universal e inducción. 20/03/2025
Actividad 3.- Ejercicio resuelto: Un motor derivación 27/03/2025
Actividad 3.1.- Problema individual motor cc shunt (derivación). 24-04-2024
Valores: Ri=20-Nº Clase, Rd=Nº Clase*10, Eb= 140+Nº Clase
Cálculo del par y del rendimiento.
Actividad 4.- Motor monofásico con condensador: 03/04/2025
Explicar el funcionamiento de motor de inducción monofásico con bobinado auxiliar y condensador.
Función de las partes constructivas del motor (condensador).
Inversión de giro.
5.1.1.- Motor monofásico con conmutador:
5.1.a.- Motores de fase partida:
a. Motor de arranque por resistencia
b. Motor de arranque por capacitor
Vídeos:
Actividad .- Diferencias entre un alternador y una dinamo.
Actividad .- Motor de espira sombra.
Actividad .- Problema motor monofásico.
Actividad .- Problemas motor derivación. 06/06/2023
Clase 00/00/00:
Problema: Problema 19 (repaso motor serie)
Explicación práctica motor monofásico inducción
Explicación motor monofásico inducción
Como funciona un motor monofásico con condensador
Clase 10/04/25:
-. Cálculo del par y del rendimiento.
Problema: Problema 1 y apartado a) del 2
Actividad: Responder a las siguientes cuestiones.
a) Describa la construcción de un motor con condensador.
b) Describa el funcionamiento de un motor con condensador.
c) ¿Qué función tiene el condensador de funcionamiento?
Clase 00/04/25:
Problema propuesto Pabs, M y η (actividad). Problema tipo.
Motores de corriente continua. pdf 11/04/2024
Clase 18/04/24:
Repaso: Cuadro comparativo 2 motores monofásicos.
Repaso: ¿Cómo funciona un Motor Eléctrico? Induction y continua
Actividad 1.
1.- Principio de funcionamiento del motor eléctrico: universal.JPG
2.- Esquema funcional del motor universal (motor serie de cc).JPG
3.- Circuito equivalente motor serie. Bornes motor CC
Actividad 2. how-to-control-dc-ac-motors.html
Clase 00/04/24:
Anexo.- Máquinas de corriente continua paralelo.
Problema:
18-04-2023 Paralelo (Shunt o derivación)
Clase --/04/24:
Clase --/04/24:
Repaso: 1.Motor monofásico de inducción. Vídeo.
2.Motores Inducción Monofásicos CA. Vídeo.
c. Motor de fase partida y capacitor permanente de un valor.
d. Motor de capacitor de dos valores.
Actividad: Inversión de giro motor CA con condensador. Vídeo.
Problema: Problema 12 29/03/22
Clase 25/04/24: Examen.
Vídeos con información adicional:. ..
Conexión de motor de lavadora.
Como diferenciar condensador de marcha y de arranque (Clase 106.1)
Para qué sirve el condensador de arranque del motor
Motor monofásico con condensador
Trabajos extra curso 2023/24:
.- Diferencias entre un alternador y una dinamo. *
Clase --/05/24:
6.1.- Generador de continua: Dinamo.
Vídeo: 1.Inducción magnética. Dinamo
6.2.- Generador monofásico: Alternador.
Vídeo: Alternador
.jpg)


No hay comentarios:
Publicar un comentario
Nota: solo los miembros de este blog pueden publicar comentarios.